節目
香港節目
戲曲節目
今日節目
節目推介
藝術家
訂閱art-mate活動快訊
上載節目資料
上載藝術家資料
求職廣場
購票
熱賣中
JCCAC 賽馬會創意藝術中心
南豐紗廠 / CHAT六廠
大館
青年廣場
藝穗會
香港藝術中心
PMQ 元創方
WestK 西九文化區
深圳濱海藝術中心
售票
關於售票平台
登記成為art-mate會員
會員專區
音樂
演出
笛藝薪傳—香港演藝學院與中國竹笛樂團交流音樂會
香港演藝學院
香港演藝學院
主辦
陳子旭
演奏
陳敬臻
演奏
朱國龍
演奏
張維良
作曲家
L
香港演藝學院 (演奏廳)
S
2014-01-21 | 6:30 pm
M
Free Admission
製作/參與人員/樂曲
主辦
香港演藝學院
表演團體
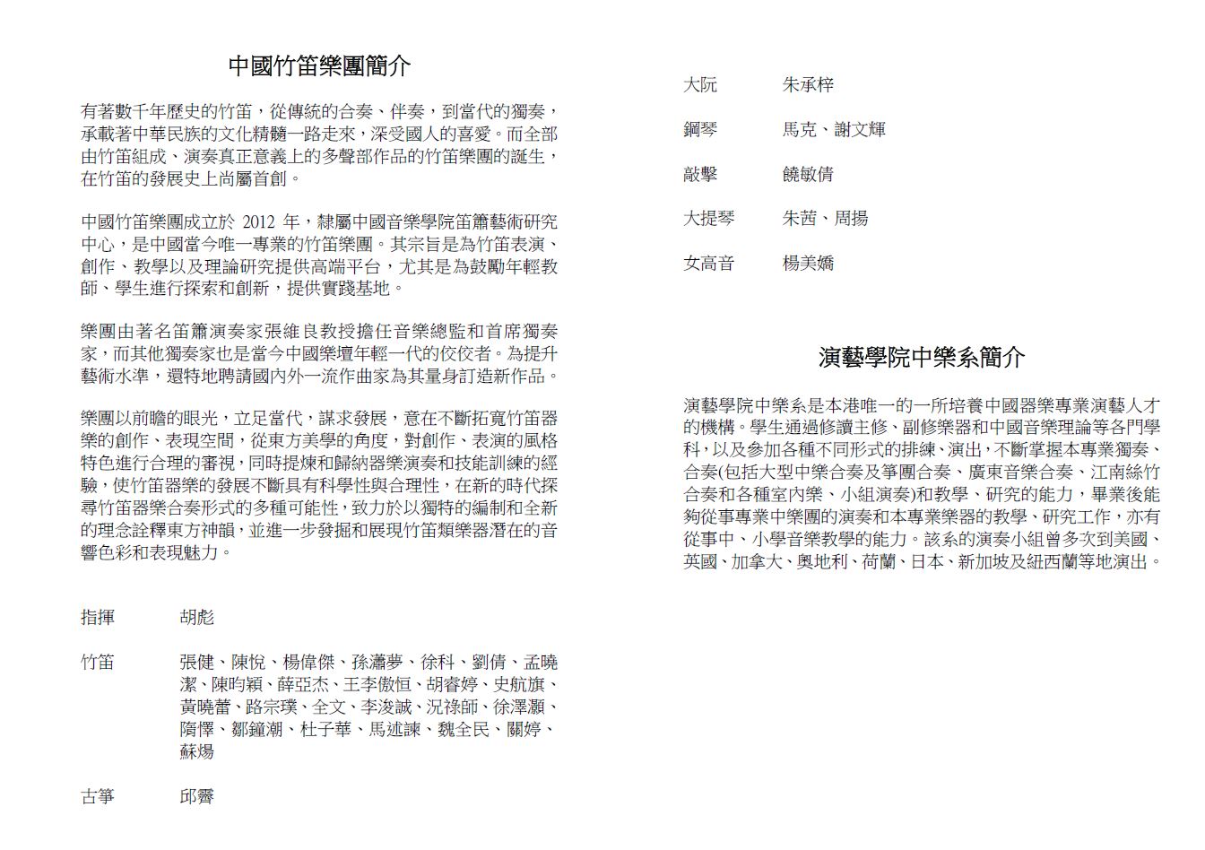
中國竹笛樂團
演奏
陳子旭
,
陳敬臻
,
朱國龍
,
杜峰廉
,
曾寶心
指揮
胡彪
作曲家
衛庭新
樂曲
《都市雀鳴》
(笛簫五重奏)
作曲家
鄧樂妍
樂曲
《懷草》
(笛簫五重奏)
作曲家
王珏
樂曲
《舞》
(竹笛獨奏, 香港首演)
作曲家
溫展力
樂曲
《翩翩》
(竹笛與古箏, 香港首演)
作曲家
謝文輝
樂曲
《時間片》
(室內樂, 香港首演)
作曲家
nil
樂曲
《夕陽簫鼓》
(鋼琴與竹笛樂團, 香港首演, 古曲, 黎英海改編, 張維良編配)
作曲家
張維良
樂曲
《光》
(竹笛合奏, 香港首演)
作曲家
nil
樂曲
《民歌主題變奏》
(竹笛合奏, 張維良編曲)
Please login !
Username
Password