節目
香港節目
戲曲節目
今日節目
節目推介
藝術家
訂閱art-mate活動快訊
上載節目資料
上載藝術家資料
求職廣場
購票
熱賣中
JCCAC 賽馬會創意藝術中心
南豐紗廠 / CHAT六廠
大館
青年廣場
藝穗會
香港藝術中心
PMQ 元創方
WestK 西九文化區
售票
關於售票平台
登記成為art-mate會員
會員專區
戲曲
其他
工作坊
活動
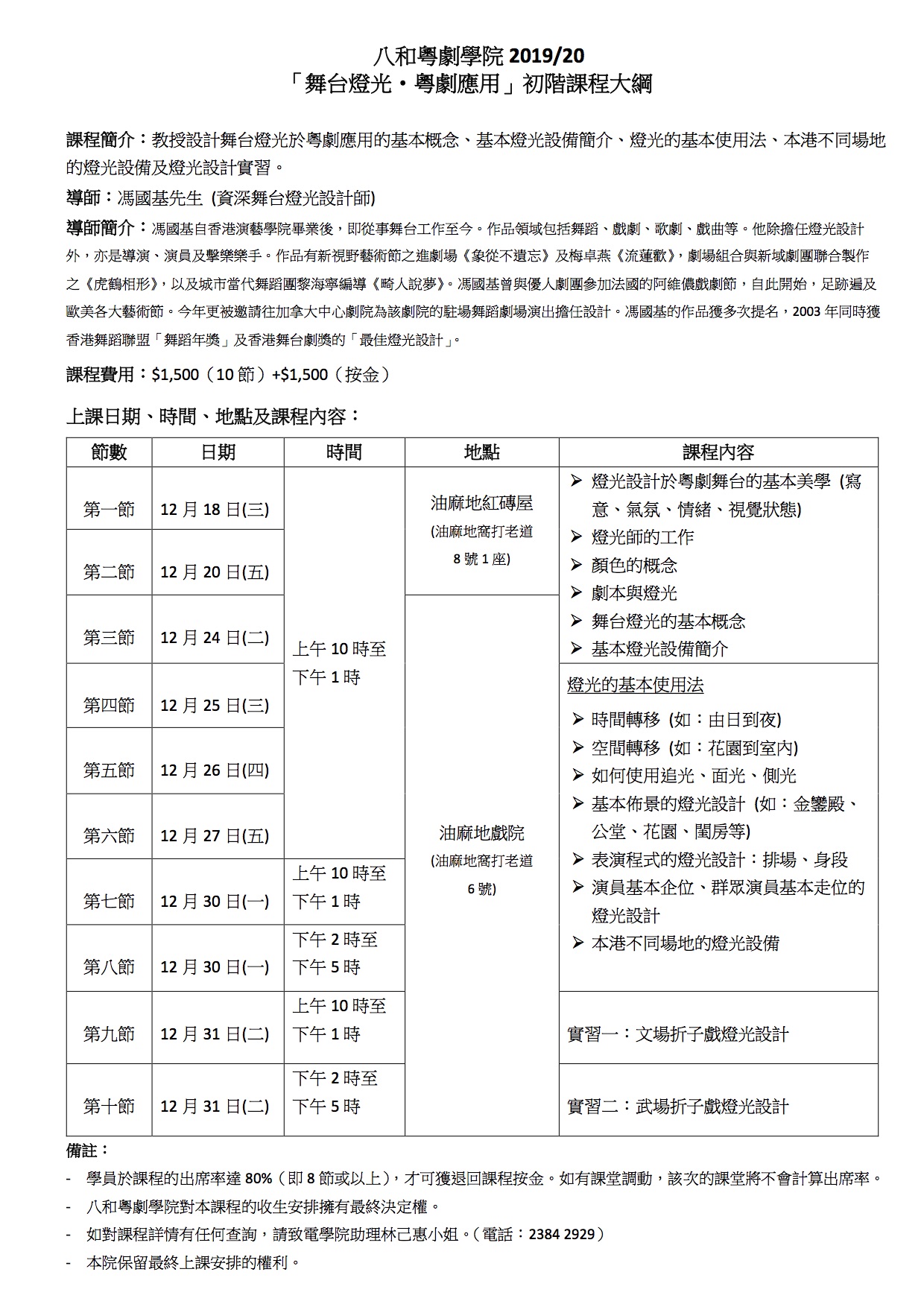
「舞台燈光•粵劇應用」初階課程大綱
八和粵劇學院
香港八和會館
主辦
馮國基
導師
Location
油麻地紅磚屋及油麻地戲院
Calendar
2019-12-18 , 12-20 , 12-24 ~ 12-27 , 12-30 ( 10:00 AM ~ 1:00 PM )
2019-12-30 ( 2:00 PM ~ 5:00 PM )
2019-12-31 ( 10:00 AM ~ 1:00 PM ) 文場折子戲實習
2019-12-31 ( 2:00 PM ~ 5:00 PM ) 武場折子戲實習
Calendar
HKD 1,500(10節)
(另收HKD 1,500(按金))
簡介
教授設計粵劇舞台燈光的基本概念、基本燈光設備簡介、粵劇燈光的基本使用法、本港不同場地的燈光設備及燈光設計實習。
製作/參與人員
主辦
八和粵劇學院
合辦
油麻地戲院場地伙伴計劃
導師
馮國基
Please login !
Username
Password